De ayuda y servicio 3. Calendario, fecha y hora oficial;

Concepto De La Evaluación De Competencias Previas Y Su Clasificación
Guardar guardar competencia de ayuda y servicio.docx para más tarde.

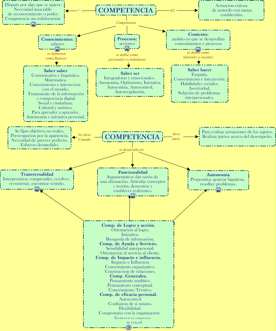
Competencias de ayuda y servicio. Mantenimiento de la red local. Estas se manifiestan en el quehacer de los colaboradores, en distintas actitudes y habilidades. Competencias de ayuda y servicio:
Scribd es red social de lectura y publicación más importante del mundo. Analizar la población a la que va destinada el proyecto y la necesidad de su ejecución en el plantel en relación con su costo. Bajo nuestra experiencia se podrían determinar algunas competencias que deben tener los funcionarios de servicio al cliente, por ello vamos a exponer una lista sin que con ello dejemos por agotado este tema:
Scribd es red social de lectura y publicación más importante del mundo. Algunas de estas competencias las podemos resumir en: Derivar o escalar las consultas a el canal de apoyo apropiado.
Ayuda y servicio a las personas esta categoría, calificada de ayuda y servicio a las personas, engloba aquellas competencias que intentan comprender las necesidades e intereses de los demás y del trabajo para satisfacerlas. 2.1 impulsa la mejora continua del departamento; Información referente a venta de productos, atención al cliente y cobranza.
Formato de idoneidad y competencia para ejercer funciones de supervisión contractual contratos de prestación de servicios profesionales y apoyo a. Qué es la sede electrónica; Facilitar el servicio a los clientes internos y externos de acuerdo con las políticas de la organización.
Competencias básicas en materia de salud y desarrollo de los adolescentes para los proveedores de atención primaria incluido un instrumento para evaluar el componente de salud y desarrollo de los adolescentes en la formación previa al servicio de los proveedores de atención sanitaria i.organización mundial de la salud. Dar prioridad a aquellas ideas de las cuales, el docente que las propuso, está dispuesto a responsabilizarse. Created by luz andrea godoy murcia over 5 years ago hacer una lluvia de ideas donde se dispongan grupos de trabajo que ejecuten buena parte de las decisiones planteadas.
Es change language cambiar idioma. 1 la importancia del servicio de atención al cliente; Abrir el menú de navegación.
Orientación al logro preocupación por el orden, calidad y precisión iniciativa búsqueda de información 38. Técnicas y herramientas utilizadas durante una llamada telefónica de venta, servicio al cliente y cobranza. Administración de usuarios, creación y baja de cuentas.
• ofrecer a los clientes atención, utilizando la tecnología y normas de cortesía. Capacidades técnicas tanto de productos y servicios; • atender personalmente a los clientes de acuerdo con las políticas de la organización.
Isbn 978 92 4 350831 3 La ley 9/2016, de 27 de diciembre, de servicios sociales de andalucía plantea en el artículo 51 que, de conformidad con lo dispuesto en el artículo 92 del estatuto de autonomía para andalucía, son competencias propias de las entidades locales de andalucía en materia de servicios sociales las competencias generales establecidas en la ley 7/1985, de 2 de abril, reguladora de las. Protección de datos y política de seguridad;
Competencias autonómicas en asistencia social y servicios sociales josé luis monereo pérez catedrático de derecho del trabajo y de la seguridad social universidad de granada extracto palabras clave: Diagnosticar y solucionar de problemas de los usuarios. Mapa de contenidos y servicios de la sede;
Ello implica una gran necesidad de poder y de afiliación, más que otras categorías. 2 4 tips para mejorar las competencias de atención al cliente entre tus empleados. Esto tiene que ver con las.
2.3 refuerza las habilidades de comunicación del equipo; Rasgos que definen esta competencia básica. Las competencias del personal del servicio de atención al cliente no solo deberán nutrirse de aspectos técnicos sino de actitudes y aptitudes que asumimos en nuestra vida y que tienen como objetivo conectar, atraer, mimar y fidelizar al cliente.
Competencias de ayuda y servicio entendimiento interpersonal. Los emprendedores que tienen interiorizado el valor de orientación al servicio son profesionales que comprenden las necesidades de los clientes y buscan la forma de ofrecer el mejor servicio para estar a la altura de las expectativas del cliente. Las competencias genéricas para el puesto de servicio al cliente.
2.2 diseña una estrategia de servicio y atención al cliente; Competencia de ayuda y servicio. Competencia de ayuda y servicio.docx.
El análisis de la apreciacion de las competencias Por ejemplo, cuando tienen como característica la orientación al resultado, espíritu proactivo, atención al orden, calidad y perfección. Estudiar cada proyecto desde su requerimiento hasta sus potencialidades para generar bienestar dentro de la institución.
Aseguramiento de la satisfacción del cliente. Con esta finalidad, las diputaciones o entidades equivalentes podrán otorgar subvenciones y ayudas con cargo a sus recursos propios para la realización y el mantenimiento de obras y servicios municipales, que se instrumentarán a través de planes especiales u otros instrumentos específicos. 2.4 desarrolla las competencias de tu equipo
0 calificaciones 0% encontró este documento útil (0 votos) 17 vistas 6 páginas. Competencias de desempeño y operativas: Administración de software y herramientas de asistencia técnica.
ads
Search This Blog
Blog Archive
- January 2023 (4)
- July 2021 (3)
- June 2021 (24)
- May 2021 (20)
- April 2021 (23)
- March 2021 (24)
- February 2021 (17)
- January 2021 (21)
- December 2020 (29)
- November 2020 (30)
- October 2020 (30)
- September 2020 (29)
- August 2020 (31)
- July 2020 (31)
- June 2020 (29)
- May 2020 (31)
- April 2020 (25)
- March 2020 (20)
- February 2020 (24)
- January 2020 (3)
Labels
- abierta
- abiertas
- acerca
- aleatoria
- aleatorio
- aleatorios
- alumnos
- amazon
- amenazas
- anova
- answer
- antropologia
- aplicada
- apoyo
- apple
- areas
- autores
- bateria
- biblioteca
- blanca
- branding
- brief
- brindar
- burnout
- business
- cafeteria
- calcular
- calidad
- campo
- capacitacion
- caracteristicas
- caritas
- categorias
- censos
- cerradas
- chile
- ciber
- ciencia
- cientifica
- cientifico
- clasificacion
- clasifican
- clasificar
- claves
- cliente
- clientes
- clima
- cloud
- colombia
- colombianos
- combinar
- competencias
- comunes
- concepto
- conceptos
- conceptual
- conclusion
- concluyente
- confianza
- conforman
- confort
- conglomerados
- conoces
- conocimiento
- consiste
- contexto
- control
- conveniencia
- correlacion
- correo
- cortas
- crear
- creativo
- crecimiento
- cuales
- cualidades
- cualitativa
- cualitativo
- cualitativos
- cuantas
- cuanto
- cuestionarios
- cultura
- cursos
- datawarehouse
- datos
- decisiones
- definicion
- delmetodo
- demografia
- demografico
- densidad
- depresion
- descriptivas
- diagrama
- diario
- diferencia
- diferenciales
- directas
- directo
- distance
- division
- drawings
- ecologicas
- ejemplo
- ejemplos
- elecciones
- electorales
- electronico
- electronics
- elementos
- elenco
- emojis
- empleador
- emprendedor
- emprendedores
- emprendimiento
- empresa
- empresario
- empresas
- encuesta
- encuestas
- enfoque
- enfoques
- entorno
- entrada
- entrevista
- entrevistas
- eprsonal
- escala
- escanear
- escolares
- esfuerzo
- espacio
- espectativa
- estadistica
- estrategias
- estrategica
- estrategico
- estrategicos
- estratificacion
- estudiantes
- estudio
- estudios
- etapas
- etching
- evaluacion
- examen
- examples
- excel
- existen
- exito
- expectativa
- experimental
- explica
- exponer
- exportar
- factibilidad
- fases
- favor
- feedback
- felices
- fidelidad
- finalidad
- focal
- focus
- formato
- formula
- formular
- frases
- from
- fuentes
- funcion
- general
- geografica
- geografico
- gerencia
- gestion
- glosario
- grafica
- grafico
- graficos
- gratis
- group
- guias
- gusto
- hacer
- hangouts
- herramienta
- hipotesis
- historial
- historica
- hobbit
- honestidad
- hotel
- ideas
- image
- imagenes
- imajenes
- importancia
- india
- indicadores
- induccion
- informacion
- informatica
- informe
- ingresar
- insertar
- instrumentos
- integral
- intelligence
- internet
- interpretacion
- intervalo
- investigacion
- investigar
- jabones
- jerarquizacion
- kaizen
- laboral
- laborales
- lector
- levantamiento
- libros
- liderar
- liebestest
- likert
- limites
- linea
- lineal
- lista
- llama
- local
- logica
- love
- marca
- margenes
- marketing
- matematica
- meaning
- media
- mediana
- medicion
- medico
- menos
- mercadeo
- mercado
- mercados
- mercadotecnia
- metas
- metodo
- metodologia
- metodos
- mexico
- modelo
- modelos
- motivacion
- mound
- muestra
- muestreo
- multiple
- mundo
- naturaleza
- necesidades
- negocios
- niveles
- normas
- numericos
- numeros
- nunca
- objetivo
- objetivos
- objetos
- observacion
- online
- opcion
- orden
- ordenar
- organizacion
- organizacional
- organizational
- package
- panel
- pareto
- partes
- pasos
- perks
- permite
- persona
- personal
- personas
- planeacion
- plantillas
- plate
- poblacion
- poner
- porcentaje
- powerpoint
- pregunta
- preguntas
- presentar
- presupuesto
- probabilidad
- probabilistica
- problemas
- proceso
- produccion
- productivos
- productos
- profundidad
- programa
- promedio
- proporciones
- proposito
- proyecto
- proyectos
- prueba
- psicografico
- psicologia
- publicidad
- puede
- puntuacion
- quejas
- question
- radio
- razon
- realizadas
- redaccion
- redes
- regresion
- religioso
- reportaje
- reporte
- requerimientos
- research
- resolver
- respuestas
- restaurante
- restaurantes
- resumen
- retroalimentacion
- rotacion
- ruining
- salariales
- salud
- satisfaccion
- secundaria
- segmentacion
- seguimiento
- segun
- seleccion
- semantica
- servicio
- servicios
- siempre
- significa
- significado
- simple
- simulador
- sindrome
- sinonimo
- sinoptico
- sirve
- sirven
- smart
- sobre
- sociales
- software
- tabla
- tabulacion
- talleres
- target
- tarjeta
- techniques
- tecnica
- tecnicas
- tecnologia
- telcel
- temas
- tendencias
- tengo
- terminos
- territorio
- tesis
- tester
- them
- tiene
- tienes
- tierra
- ties
- tipos
- todos
- tolerancia
- trabajo
- transmision
- traza
- usabilidad
- usadas
- valores
- variables
- verbos
- viabilidad
- visita
- vista
- viven
- votaciones
- wash
- without
- yahoo
-
Es decir, ser parte de una situación precisa para anticipar. Para ello es necesario estudiar la relación entre distintas variables. Curso ...
-
Un usuario que no tiene experiencia en este sitio web y está buscando la definición de usabilidad, cuando llegue a la barra de búsqueda pond...
-
Ejemplo de objetivo profesional sin experiencia para cv. Mi nombre es juan, tengo 22 años y acabo de terminar la carrera de educación física...
